Instance Verification Kit (IVK)

spin lock @ [75016+22+/linux-3.19-rc1/drivers/usb/gadget/udc/amd5536udc.c]
Instance Signature: lock

The Matching Pair Graph:


Function Name
Control Flow Graph (CFG)
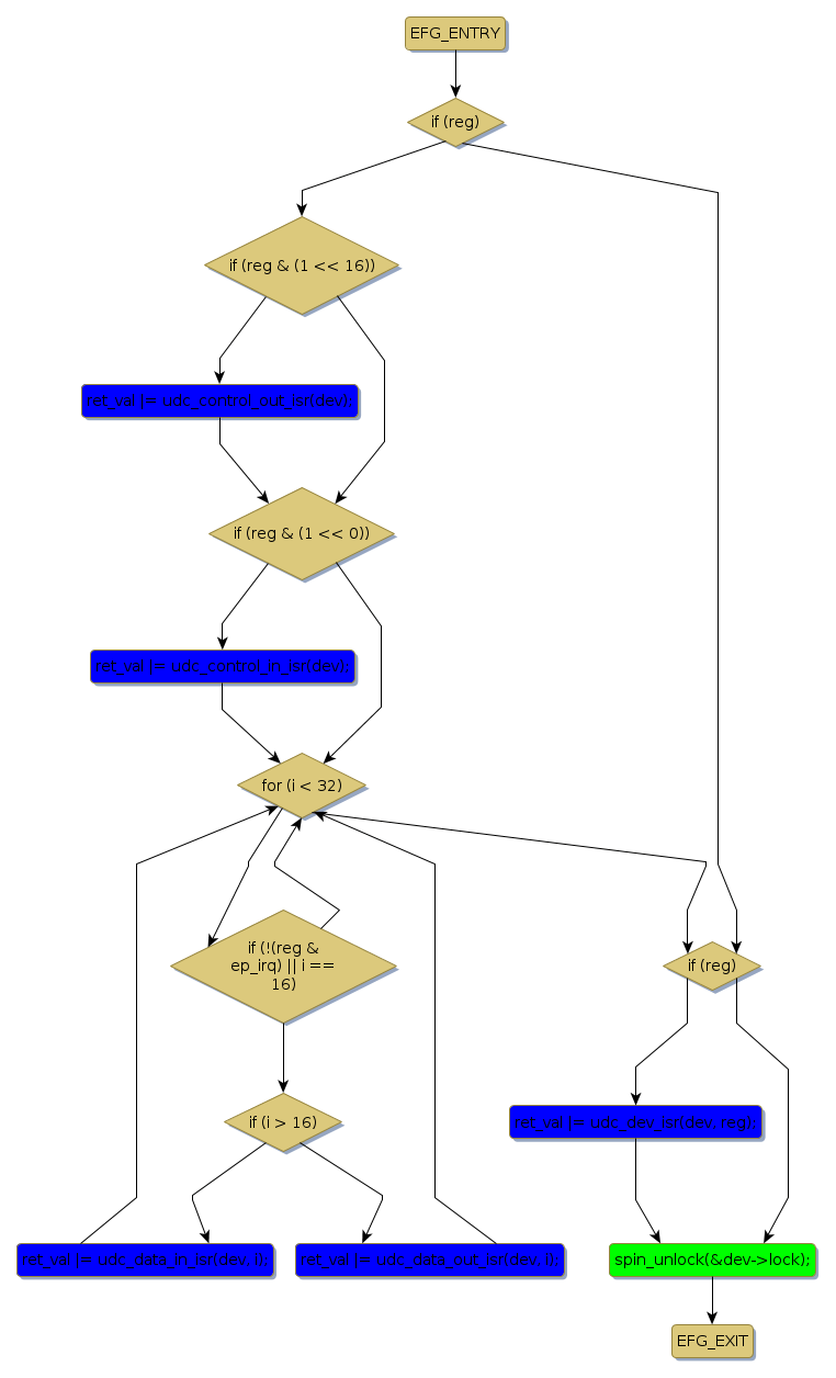
Events Flow Graph (EFG)
Source Correspondence
amd5536_udc_stop [50806+16+/linux-3.19-rc1/drivers/usb/gadget/udc/amd5536udc.c]
complete_req [22190+12+/linux-3.19-rc1/drivers/usb/gadget/udc/amd5536udc.c]
empty_req_queue [32049+15+/linux-3.19-rc1/drivers/usb/gadget/udc/amd5536udc.c]
shutdown [50461+8+/linux-3.19-rc1/drivers/usb/gadget/udc/amd5536udc.c]
udc_control_in_isr [67661+18+/linux-3.19-rc1/drivers/usb/gadget/udc/amd5536udc.c]
udc_control_out_isr [61838+19+/linux-3.19-rc1/drivers/usb/gadget/udc/amd5536udc.c]
udc_data_in_isr [58068+15+/linux-3.19-rc1/drivers/usb/gadget/udc/amd5536udc.c]
udc_data_out_isr [52793+16+/linux-3.19-rc1/drivers/usb/gadget/udc/amd5536udc.c]
udc_dequeue [32345+11+/linux-3.19-rc1/drivers/usb/gadget/udc/amd5536udc.c]
udc_dev_isr [69944+11+/linux-3.19-rc1/drivers/usb/gadget/udc/amd5536udc.c]
udc_ep_disable [14152+14+/linux-3.19-rc1/drivers/usb/gadget/udc/amd5536udc.c]
udc_irq [76248+7+/linux-3.19-rc1/drivers/usb/gadget/udc/amd5536udc.c]
udc_queue [27346+9+/linux-3.19-rc1/drivers/usb/gadget/udc/amd5536udc.c]
udc_tasklet_disconnect [41778+22+/linux-3.19-rc1/drivers/usb/gadget/udc/amd5536udc.c]